

User Flows & Error Analysis
During my time at Premion, I wore many hats from starting as an Account Manager, in addition to all my duties as a UX Business Analyst. I was tasked with creating complex user flows across multiple avenues in order to find areas of improvement
Additionally, I was tasked with analyzing data errors across all of our stations and compiling it into presentable information for executives


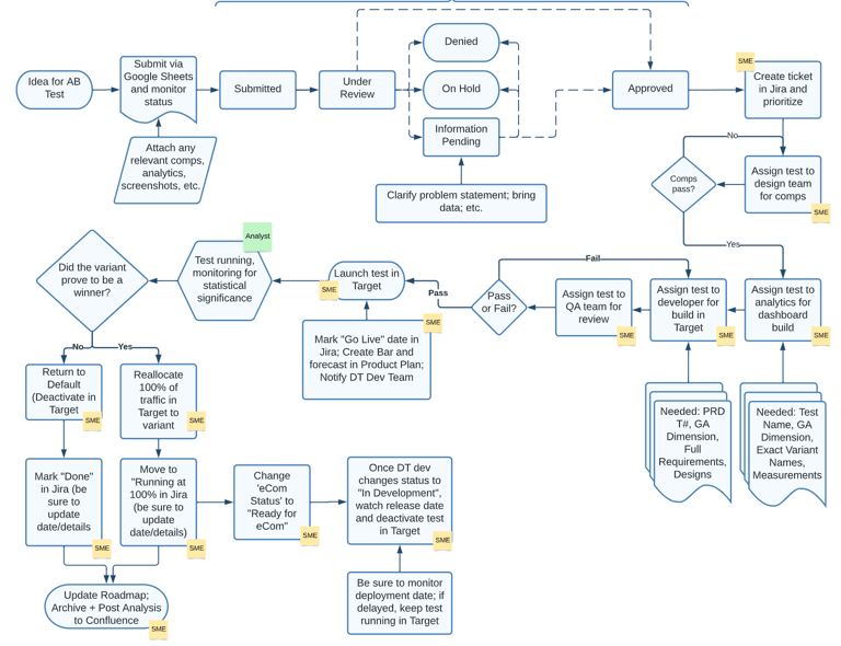
At Discount Tire, besides managing the entire A/B process from ideation, prioritization, designing, developing, and analyzing, I also created the entire process that encompasses A/B testing. Before I joined, there was no specific procedure for conducting and implementing these tests. By having a clear roadmap, we've been able to have a much smoother process and increase our output by over 30%



